Differential Equations Full Course Notes

$5.99
0 ratings

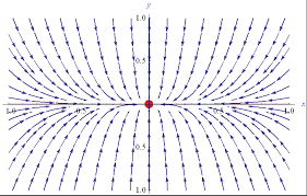
This is a full collection of notes from the entire sophomore course on differential equatoins. It contains topics like linear 1st order differential equations, and linear 2+ order differential equations, homogeneous and non-homogeneous equations and their solutions, linear systems solved using matrices, autonomous equations, phase lines, bifurcations and bifurcation diagrams, etc. It contains notes from textbook sections as well as example problems done in class or as homework. It is sure to provide examples in case you run into problems with any of the above concepts.

I want this!

This contains a full semester worth of notes from sophomore differential equations. Notes from textbook readings, as well as worked examples and homework problems are included.

Size
77.5 MB
Length
417 pages
$5.99

Differential Equations Full Course Notes

0 ratings
I want this!